
◇要 闻
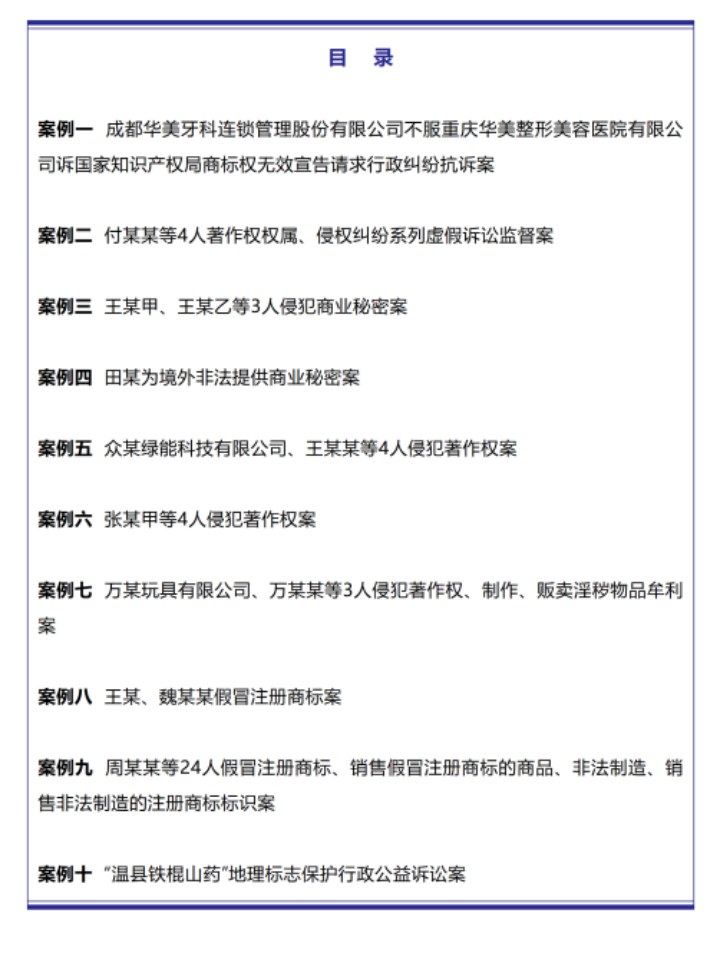
1. 最高检发布10件检察机关知识产权保护典型案例:4月22日,最高人民检察院发布10件检察机关知识产权保护典型案例,涵盖知识产权刑事、民事、行政和公益诉讼检察职能,同时体现刑事附带民事诉讼、一体惩治虚假诉讼等职能,集中展现了知识产权检察综合履职工作成效。(最高人民检察院)

2. 三部门进一步加强普瑞巴林等药品管理:国家药品监督管理局、公安部、国家禁毒委员会办公室近日联合通告,决定进一步加强普瑞巴林口服单方制剂、愈美制剂(仅含有右美沙芬和愈创甘油醚/愈创木酚甘油醚的制剂)的管理,严防药品流入非法渠道和滥用。(学习强国)
3. 全民阅读书香赣鄱,网络安全牢记于心:4月20日至22日,第五届全民阅读大会在江西南昌举办。我们沉浸书香世界、汲取知识养分,同时也要清醒认识,阅读已从传统纸质书延伸至网络文学、电子书、听书平台,随之而来的网络安全风险不容忽视。公安部网安局发布温馨提示↓(公安部网安局)

◇全国热榜
1. 无人机锁定!13人被抓
隐蔽的山林、偏僻的公墓,自以为“天衣无缝”的赌局,却逃不过警方的“空中之眼”。浙江省杭州市公安局富阳区分局新登派出所依托无人机侦查技术,成功捣毁一处赌博点,抓获涉赌人员13名,收缴赌资1万余元、赌具若干。经查,现场人员以“押宝”形式进行赌博,目前,公安机关已依法对相关人员进行行政处罚,案件正在进一步办理中。警方提醒:赌博“十赌九输”,切勿心存侥幸,无论以何种方式参与赌博都是违法犯罪行为,公安机关将依法严厉打击。(人民日报)

2. 宝妈为给孩子改名买假出生证明被拘:近日,四川南充,一女子想给新生儿改个“更满意的名字”,为图方便竟网购假《出生医学证明》到派出所落户。因防伪标识异常,被户籍民警当场识破。鉴定结果证实,该《出生医学证明》确系伪造。女子因使用伪造证明被依法行政拘留两日。(公安部新闻传媒)
3. 民警入户信息采集时抓到命案在逃人员:近日,云南安宁民警开展常规入户信息采集时,发现一男子面对询问时含糊其辞、一问三不知。经过精准研判多维度比对,反复核查,民警最终确认此人是被湖北警方全力追缉的命案在逃人员夏某。(人民日报视频号)
◇法治石家庄
1. 桥西区开展知识产权宣传周系列活动 推动保护理念深入基层:2026年全国知识产权宣传周于4月20日全面启动,主题为“加强新兴领域知识产权保护 加快新质生产力发展”。围绕这一主题,石家庄市桥西区积极组织辖区社区开展形式多样的宣传活动,推动知识产权保护理念深入基层、走近群众。各具特色的活动,既丰富了居民文化生活,又有力提升了公众的知识产权保护意识。下一步,桥西区将继续指导辖区社区开展形式多样的普法宣传活动,推动知识产权保护工作深入基层、贴近群众,为营造鼓励创新、守法诚信的良好社会氛围贡献社区力量。(石家庄桥西发布)

2. 栾城区市场监管局扎实开展禁种铲毒工作 筑牢市场监管领域禁毒防线:为切实筑牢市场监管领域禁毒安全防线,严厉打击非法种植、销售、使用毒品原植物及其制品行为,石家庄市栾城区市场监管局立足职能、多措并举,扎实推进禁种铲毒专项工作落地见效。该局聚焦种子经营、餐饮服务、药品经营等关键环节,落实台账管理、全程追溯机制,常态化开展排查核验,从源头防范风险隐患;细化排查清单、优化检查流程,重点核查种子门店、餐饮饭店、药店等经营主体,确保排查整治无死角、全覆盖;常态化开展禁毒业务培训,提升执法人员识别与监管能力,加强重点区域巡查,发挥市场监管禁毒“前哨”作用;针对麻精药品管理特点,开展专项检查,组织相关经营主体开展自查、接受抽查并参加培训,将敏感环节管控摆在突出位置;主动对接公安、农业农村等部门,协同开展专项行动,参与禁毒宣传教育,凝聚工作合力,营造全民禁毒良好氛围。(栾城区市场监管局)
◇最美石家庄
1. 等您来试乘!石家庄首条L4级自动驾驶观光线开通:为提升城市公共交通服务品质,石家庄市公交集团主动作为、创新发力,推出便民惠民与文旅赋能新举措——倾力打造全市首条L4级自动驾驶观光线,于4月22日在滹沱河艺术生态岛正式开通。石家庄市公交集团在观光线筹备过程中严把技术关、安全关,投入6辆L4级自动驾驶公交车,配备4个激光雷达、2个毫米波雷达、12个超声波雷达及12个摄像头,实现360度无死角环境感知,可自主完成巡航、避障、换道、超车、精准进出站等全场景智能操作,构建“技术+管理+保险”三重安全防线,用扎实的保障举措,让市民游客乘得安心、坐得舒心,真正将便民服务落到实处。(石家庄公交)

2. 高铁片区商务核心区一项目有新进展:近日,由石家庄城发投集团所属城投集团、住建集团建设实施的高铁片区商务核心区14号地块项目北塔楼主体结构顺利封顶,项目建设迎来关键阶段性突破,为后续施工建设筑牢了坚实根基。高铁片区商务核心区14号地块项目坐落于石家庄市桥西区汇吉路以南、胜利大街以东、东三教街以西、汇祥路以北,新建工程总建筑面积20.4万平方米,规划建设3栋塔楼及配套附属裙房,业态涵盖办公、商务、酒店等。其中,西塔楼已于2025年12月完成核心筒封顶,南塔楼主体结构施工至17层。本次封顶的北塔楼地上17层,建筑高度78.6米,地上建筑面积3.97万平方米。项目建成后,将打造集金融服务、商务运营、高端办公于一体的复合型城市商务地标,进一步完善高铁片区功能业态。(石家庄日报)

来源:石家庄普法融媒宣传中心